更新时间:2014-06-27 19:10点击:15
单根K线的表示方法及意义
大阳线
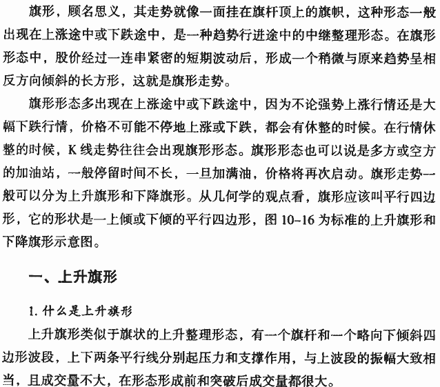
大阴线
下影阳线
下影阴线
A股:一条神奇均线—20日线,老股民万次交易反复验证,极少亏钱
一位亏损百万老股民的告诫:我观察了1000个炒股赔了的人,基本都栽在MACD金叉死叉上,看懂持股不慌
史上最全的选股口诀,背熟了,“一买就涨”竟如此简单
资深交易员的感悟:做交易不用太频繁,做好这几点收获翻番