更新时间:2014-06-27 19:09点击:14
心理线是一种建立在研究投资人心理趋向基础上,将某段时间内投资者倾向买方还是卖方的心理与事实转化为数值,形成人气指标,做为买卖股票的参数。
大智慧中打开心理线PSY如图:

运用原则
(1)由心理线公式计算出来的百分比值,超过75时为超买,低于25时为超卖,百分比值在25-75区域内为常态分布。但在涨升行情时,应将卖点提高到75之上;在跌落行情时,应将买点降低至45以下。具体数值要凭经验和配合其他指标。
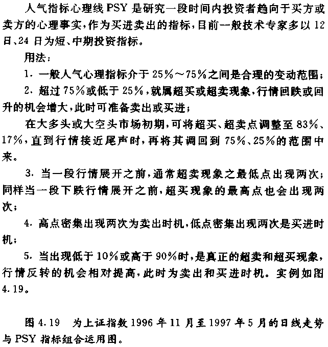
(2)一段上升行情展开前,通常超卖的低点会出现两次。同样,一段下跌行情展开前,超买的最高点也会出现两次。在出现第二次超卖的低点或超买的高点时,一般是买进或卖出的时机。
(3)当百分比值降低至10或10以下时,是真正的超买,此时是一个短期抢反弹的机会,应立即买进。
(4)心理线主要反映市场心理的超买或超卖,因此,当百分比值在常态区域上下移动时,一般应持观望态度。
(5)高点密集出现两次为卖出讯号;低点密集出现两次为买进讯号。
(6)心理线和VR配合使用,决定短期买卖点,可以找出每一波的高低点。
(7)心理线和逆时针曲线配合使用,可提高准确度,明确指出头部和底部
心理线指标—PSY 详解
心理线PSY指标是从英文Phycholoigical Line直译过来的,是研究投资者对股市涨跌产生心理波动的情绪指标,是一种能量类和涨跌类指标,它对股市短期走势的研判具有一定的参考意义。
推荐阅读: PSY心理线选择股票的技巧
第一节 PSY指标的原理和计算方法一、 PSY指标的原理
心理线PSY指标是一种建立在研究投资者心理趋向基础上,分析某段期间内投资者趋向于买方和卖方的心理与事实,做出买卖股票的一项参考技术指标。
作为分析股市的涨跌指标,PSY指标是在时间的角度上计算N日内的多空总力量,来描述股市目前处于强势或弱势,是否处于超买或超卖状态。它主要是通过计算N内股价或指数上涨天数的多少来衡量投资者的心理承受能力,反映股市未来发展趋势及股价是否存在过度的涨跌行为,为投资者买卖股票提供参考。
二、 PSY指标的计算方法
心理线PSY指标主要是从股票投资者的买卖趋向的心理方面,对多空双方的力量对比进行探索。它是以一段时间收盘价涨跌天数的多少为依据,其计算方法很简单,计算公式如下:
PSY(N)=A÷N×100
其中,N为周期,是PSY的参数,可以为日、周、月、分钟
A为在这周期之中股价上涨的周期数
例如:N=20日时,日之中有12日上涨,8日下跌,则PSY(20日)=60
这里判断上涨和下跌是以收盘价为标准,计算日周期的收盘价如果比上一周期的收盘价高,则定为上涨;比上一周期的收盘价低,则定为下跌。
心理线PSY的参数选择是人为的,可以随投资者的喜好和市场的变化来决定,而参数的选择又是PSY指标研判行情的一个重要手段。参数选择的越大,PSY的取值范围越集中、越平稳,但又有迟滞性的缺点;参数选择的小,PSY取值范围的波动性很大且敏感性太强。
在大部分股市分析技术软件上,PSY指标的周期范围选择为0——100。一般而言,日线的设定基准日为3日,取值范围为3日——90日;周线的设定基准周为3周,取值范围为3周——50周;月线的设定基准月为3月,取值范围为3月——50月。
和其他指标的计算一样,由于选用的计算周期的不同,PSY指标也包括日PSY指标、周PSY指标、月PSY指标年PSY指标以及分钟PSY指标等各种类型。经常被用于股市研判的是日PSY指标和周PSY指标。虽然它们的计算时的取值有所不同,但基本的计算方法一样。
第二节 PSY指标的一般研判标准
心理线PSY指标是股市技术中一种中短期的研判指标,它主要是反映市场上投资者的心理的超买或超卖。它适用于判断大势,也可以用来研判个股行情。它对投资者的心理承受能力及市场上人气的兴衰有着比较重要的衡量作用,是股市技术分析中一种反映市场能量的一种辅助指标。
在股市技术分析软件上,PSY指标的一般研判标准主要是围绕PSY指标的取值情况、PSY值的超买超卖情况、PSY曲线的趋势性情况及PSY曲线的形态等方面进行分析的。以日周期标准为例,具体研判如下:一、 PSY指标的取值情况
1、PSY指标的取值始终是处在0——100之间,0值是PSY指标的下限极值,100是PSY指标的上限极值。50值为多空双方的分界线。
2、PSY值大于50为PSY指标的多方区域,说明N日内上涨的天数大于下跌的天数,多方占主导地位,投资者可持股待涨。
3、PSY值小于50为PSY指标的空方区域,说明N日内上涨的天数小于下跌的天数,空方占主导地位,投资者宜持币观望。
4、PSY在50左右徘徊,则反映近期股票指数或股价上涨的天数与下跌的天数基本相等,多空力量维持平衡,投资者以观望为主。
二、PSY值的超买超卖情况
1、一般情况下,PSY值的变化都在25——75之间,反映股价处在正常的波动状态,投资者可以按照原有的思路买卖股票。
2、在盘整局面中,PSY指标的值应该在以50为中心的附近,上下限一般定为25和75(有的定为30和70),说明多空双方基本处于平衡状态。如果PSY超出了这个平衡状态,就是PSY指标的超买超卖。
3、当PSY达到或超过75时。说明在N天内,上涨的天数远大于下跌的天数,多方的力量很强大而且持久。但从另外一个方面来看,由于上涨天数多,股票累计的获利盘也多,市场显示出超买的迹象,特别是在涨幅较大的情况下,股价上升的压力就会很大,股价可能很快回落调整,投资者应多加注意。
4、当PSY达到或低于25时,说明在N天内,下跌的天数远大于上涨的天数,空方力量比较强大,市场上悲观气氛比较浓,股价一路下跌。但从另一方面看,由于下跌的天数较多,市场上显示超卖的迹象,特别是在跌幅较大的情况下,市场抛盘稀少,抛压较轻,股价可能会反弹向上。
5、如果PSY值出现大于90或小于10这种极端超买超卖情况,投资者更要多加注意。
6、在多头市场和空头市场开始初期,可将超买、超卖线调整至85和15,到行情发展中后期再调回至75和25,这样更有利于PSY指标的研判。
三、PSY曲线的趋势性情况PSY指标在股市分析软件上还能通过它的趋势性情况来判断股市的趋势走向。PSY指标体现的趋势性主要表现在无趋势、向上趋势及向下趋势等三个方面。
1、无趋势
PSY指标的无趋势性是指PSY值在40——60之间上下振荡,表明近期多空力量旗鼓相当,股价涨跌基本平衡。反映到PSY的曲线图上就是PSY曲线在40——60线区间里小幅上下运动或成一条横线运动。此时,投资者宜采取观望态度,等趋势形成后再做买入和卖出的决策。
2、向上趋势
PSY指标的向上趋势性有两种情况。一是指PSY值大部分时间是处在50上,即使偶尔下滑至50以下也会很快回升至50以上并向上爬升,另一种是指PSY值从50以下开始向上一举冲过50并缓慢向上攀升。表明近期多头力量强于空头力量,股价一路上涨。这两种情况反映到PSY曲线图上就是PSY曲线在50线以上缓慢向上运动或从50线以下向上一路攀升的向上倾斜曲线。当PSY向上趋势形成后,投资者应积极买入股票或持股待涨,至到向上趋势改变。
3、向下趋势
PSY指标的向下趋势性也有两种情况。一是指PSY值大部分时间是处在50以下,另一种是PSY值从50以上开始向下回落跌破50线并继续向下滑落。表明空方力量过于强大,股价一路下跌。这两种情况表明
第三节PSY指标的特殊研判标准
由于目前在国内钱龙和分析家这两种典型的股市分析软件中,PSY指标有两种不同的分析界面,因此,PSY指标的特殊研判标准主要集中在这两种分析软件上有一些不同的分析方法上。
一、分析家软件上的PSY指标的研判在分析家软件上,PSY指标构成比较简单,主要是由一根曲线构成。PSY指标在分析软件的研判和分析在上面已经讲到,这里就不展开论述。
二、钱龙软件上的PSY指标的研判
在钱龙软件分析系统中,PSY指标由PSY线和PSYMA线这两条曲线构成,因此,它的研判除了上面提到的相近的内容外,主要集中在PSY曲线和PSYMA曲线的关系的研判上。
1、当PSY曲线和PSYMA曲线经过长时间的底部整理后,PSY曲线开始向上运行,PSYMA曲线也同时走平或小幅上升,说明股价上涨的动能开始增强,股价的长期向上运动趋势初步形成,投资者可以开始逢低吸纳股票。
2、当PSY曲线开始向上突破PSYMA曲线时,说明股价的上涨动能已经相当充分,股价的长期向上趋势已经形成,如果伴随较大的成交量配合则更可确认,投资者应坚决地全仓买入股票。
3、当PSY曲线向上突破PSYMA曲线并运行一段时间后,又开始向下回调并靠近或触及PSYMA曲线,只要PSY曲线没有有效跌破PSYMA曲线,都表明股价属于强势整理。一旦PSY曲线再度返身向上时,表明股价的动能再次聚集,股价将进入强势拉升阶段,投资者可以及时买入股票或持股待涨。
4、当PSY曲线和PSYMA曲线再度同时向上延伸时,表明股价的强势依旧,投资者可一路持股待涨。
5、当PSY曲线和PSYMA曲线同时向上运行较长的一段时间后,由于PSY曲线运行速度超过PSYMA从而远离PSYMA曲线时,一旦PSY曲线掉头向下,说明股价上涨的短期动能消耗比较大,股价有短线回调的要求,投资者可持股观望或逢低吸纳。
6、当PSY曲线从高位掉头向下运行时,表明股价上升动能已经衰竭而下降的动能开始积聚,股价的中期上升趋势已经结束,而中期下降趋势开始形成,投资者应及时地卖出股票。
7、当PSY曲线从高位向下运行并向下突破PSYMA曲线后,PSYMA曲线也开始向下掉头运行时,表明股价的强势上涨行情已经结束,股价的长期下降趋势日益明显,投资者应坚决一路持币观望或逢高卖出剩余的股票。
8、当PSY曲线在PSYMA曲线下方一直向下运行时,说明股价的弱势特征极为明显,投资者唯一能采取的投资决策就是持币观望。
9、当PSY曲线在PSYMA曲线下方运行很长一段时间后,开始慢慢掉头向上时,说明股价的下跌动能暂时减缓,股价处于弱势整理格局,投资者还应继续观察,不要轻易采取行动。
10、当PSY曲线在PSYMA曲线下方开始向上突破PSYMA曲线时,说明股价的反弹动能开始加强,股价将止跌反弹,此时,投资者可以少量买入股票做短线反弹行情但不可恋战,一旦行情再度向下,及时离场观望,直到股价长期下降行情开始形成。
11、当PSY曲线和PSYMA曲线始终交织在一起,在一个上下波动幅度不大的空间内横向运动时,预示着股价处于一个长期的横盘整理的格局中,股价处于一个窄幅盘整状态,投资者也应以观望为主,等待股价向上或向下趋势形成后再做决策。
第四节 PSY指标的实战技巧在以钱龙为代表的股市分析软件上,PSY指标是由2根或以上曲线组成,这样也会象RSI、BIAS、WR等指标一样交叉比较频繁,而且其预示的趋势性不是很明显,在实际研判股市行情中,往往会给投资者以错乱无序的感觉。为了解决这个问题,投资者最好还是选用1根或2根不同时期曲线来研判。下面就以分析参数取72日的1根PSY曲线的研判为例,来讲述PSY指标的买卖预示功能。
一、买卖信号
1、当股价经过了一段较长时间的中低位盘整后,带量上行时,如果72日PSY曲线也开始向上突破50(线或数值、下同),就意味着市场上人气比较活跃,多头力量开始增强,这是PSY指标发出的买入信号。此时,投资者可以中短线买入股票。
2、当股价在高位盘整时,一旦股价掉头向下,同时72日PSY曲线也开始向下跌破50,就意味着市场上人气开始涣散,多头力量开始减弱,这是PSY指标发出的卖出信号。此时,投资者应及时逢高卖出股票。
二、持股持币信号
1、当股价脱离中低位盘整区间、向上攀升时,如果72日PSY曲线也在突破50后缓慢上行时,则表明市场上人气旺盛,多头力量占据明显优势,这是PSY指标发出的持股待涨信号,特别是对于那些股价依托短期均线向上运行的股票,这种持股信号更加准确。此时,投资者应坚决持股待涨。
2、当股价在高位盘整并出现滞涨现象时,如果72日PSY曲线先行跌破50并一路下滑,则意味着市场上人气衰弱,空头力量开始占据优势,这是PSY指标发出的持币观望信号,特别是对于那些股价被均线压制下行的股票,这种持币观望信号更明显。此时,投资者应坚决持币观望。


推荐阅读: PSY心理线选择股票的技巧(图解)