更新时间:2014-06-27 19:06点击:14
K线力学七大技巧抓大牛股
强势股洗盘的七种K线图
精通30分钟K线操作 能战胜市场95%的人
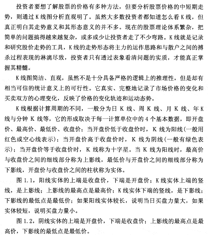
K线基本形态及市场含义
潜龙出海
一位亏损百万老股民的告诫:我观察了1000个炒股赔了的人,基本都栽在MACD金叉死叉上,看懂持股不慌
A股:一条神奇均线—20日线,老股民万次交易反复验证,极少亏钱
史上最全的选股口诀,背熟了,“一买就涨”竟如此简单
资深交易员的感悟:做交易不用太频繁,做好这几点收获翻番